Instance Verification Kit (IVK)
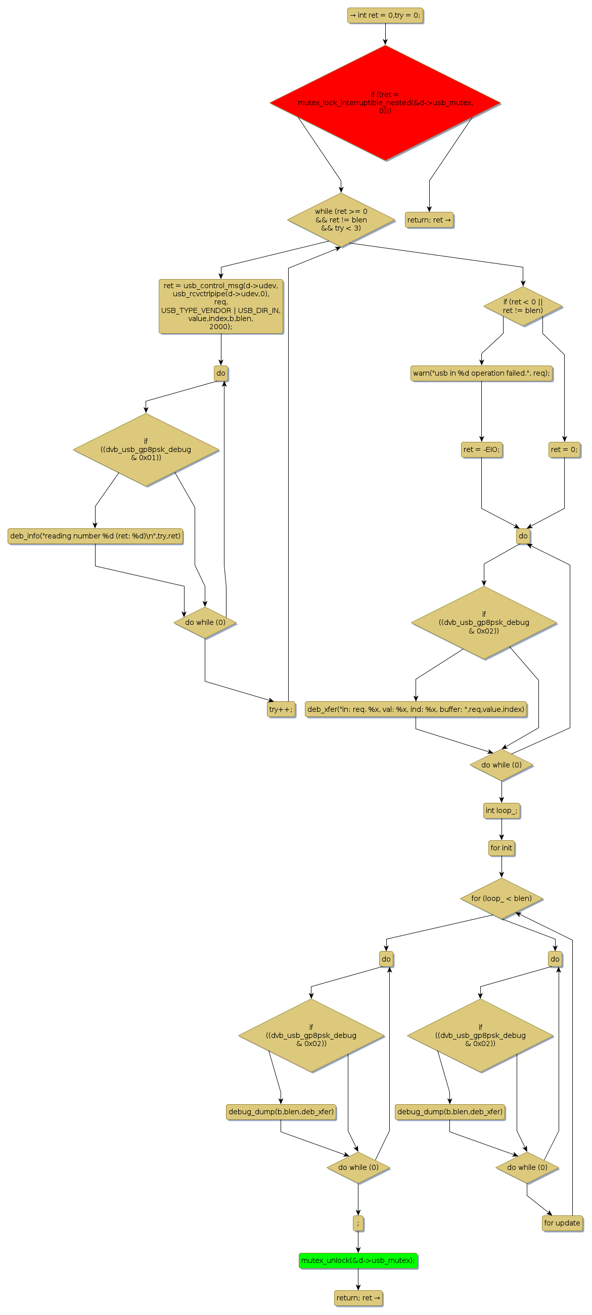
mutex lock @ [1826+47+/linux-3.19-rc1/drivers/media/usb/dvb-usb/gp8psk.c]
Instance Signature: usb_mutex
|
The Matching Pair Graph:
|
|
Function Name
|
Control Flow Graph (CFG)
|
Events Flow Graph (EFG)
|
Source Correspondence
|
|
gp8psk_usb_in_op
|
|
|
[1706+16+/linux-3.19-rc1/drivers/media/usb/dvb-usb/gp8psk.c]
|